IF Farroupilha
Fim do conteúdo da página
Mapas de processos
Anexos:
- Monitoramento das Recomendações (1068 Downloads)
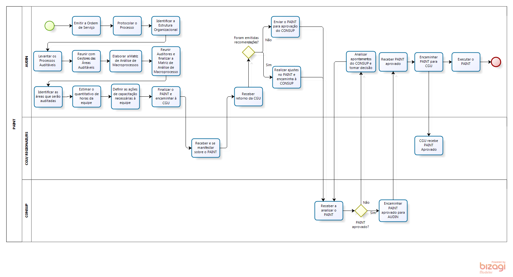
- Paint (1112 Downloads)
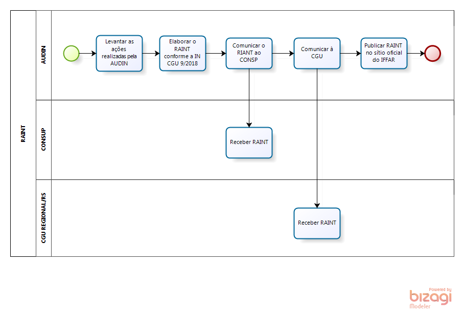
- Raint (1065 Downloads)
- Rito de Auditoria (959 Downloads)
- Tratamento de Demandas do Sistema e-Pessoal (1053 Downloads)
registrado em:
IF Farroupilha

Redes Sociais